发布时间:2022-03-03
浏览量:33165
听力师是独立从事各种类型听力下降、眩晕患者的临床听力学检测、前庭功能检测,以评估和鉴别听觉、平衡疾患,以及从事助听器验配,人工耳蜗植入前后评估,言语康复的职业工作者,为进一步提升医疗康复机构、助听器验配中心、人工耳蜗植入中心从业人员听力专业的理论和实践能力,重庆市卫生健康委员会国家职业技能鉴定所联合上海交通大学医学院附属新华医院耳鼻咽喉-头颈外科,拟于近期举办首期听力师岗位能力培训班,具体事宜通知如下:
一、培训时间
本次培训采取理论知识线上直播和操作技能线下演练,共14天。
线上直播理论课:2022年4月11-22日,共12天;
线下现场实操课:2022年5月7-8日,共2天。
二、培训地点
(一)理论知识:使用重庆市卫生健康委国家职鉴所“卫健技能云课堂”进行直播、答疑和回放,学员通过账号登录学习;
(二)实操地点:重庆市江北区董家溪鹅石堡山26号(重庆工商大学江北校区)(暂定)
三、培训对象
各级医疗机构中从事或拟从事听力相关工作的专业技术人员;从事助听器验配工作并获得助听器验配师等级认定资质的相关工作人员。
第一期面向全国招生,计划招生100人。
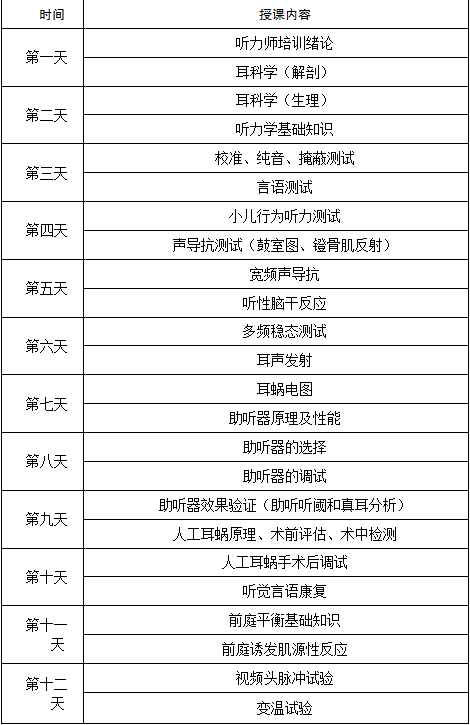
四、培训内容
(一)理论课程
理论为线上直播课程,开播时间19:00-21:30,每天2.5小时。直播途径将另行通知。
(二)实操课程(共两天)
1.小儿行为测试/言语测试
2.ABR/声导抗/耳声发射
3.助听器调试
4.平衡测试
五、课程特点
(一)组织机构专业权威
重庆市卫生健康委员会国家职业技能鉴定所是重庆市卫生健康委员会直属单位,自2009年起,承担全国助听器验配师新职业试点推广工作,培训和组织助听器验配师全国统考近5000人次,具备专业认可和行业影响力。新华医院耳鼻咽喉头颈外科在专业领域综合实力全国排名稳居前十位,是“卫健委国家临床重点专科”。
(二)师资力量丰富雄厚
本次培训以《临床听力学》(韩德民主译)、《眩晕诊断学》(刘秀丽、杨军主编)为蓝本,课程经过精心设计和编排,邀请上海交通大学附属新华医院耳鼻咽喉-头颈外科(国家临床重点专科)技术团队,以及听力行业国内外优秀老师作为线上理论授课师资。线下实操则注重操作的实用性,由临床经验丰富的老师带教。
(三)培训证书公信适用
1.经培训考核合格,由重庆市卫生健康委员会国家职业技能鉴定所和上海交通大学附属新华医院耳鼻咽喉-头颈外科联合加盖印章的《听力师岗位能力培训证书》。
2.证书可在重庆市卫生健康技能人才网(www.cqwszjs.com)、重庆市卫生健康技能人才服务平台小程序等平台查询。
3.参加培训的学员可以授予国家级继续医学教育项目10分。
4.该证书可作为用人单位选人用人的重要参考依据。
六、培训费用
培训费为3300元/人(包含理论和实操培训费用、资料费、耗材使用费)。实操培训可协助安排住宿,费用回原单位报销。
七、报名方式及缴费
(一)报名方式一:登录重庆市卫生健康技能人才网(www.cqwszjs.com)首页“卫健技能云课堂”—“线下课堂”—“听力师培训班”进行报名;
(二)报名方式二:通过微信公众号(扫描下方二维码或微信搜索“cqwszjs”)“云课堂”—“线下课堂”—“听力师培训班”进行报名。
|
|
(三)缴费:完成报名信息填写后可根据系统提示进行线上缴费,电子发票将于缴费后5个工作日内开具。
八、其他事项
(一)疫情防控要求
1.为做好疫情防控工作,参加培训人员应按要求做好防护措施,进场需测量体温,全程佩戴口罩;若出现发热、咳嗽、呼吸困难、胸闷、乏力等可疑症状,请勿参加培训;
2.疫情防控期间,为了您的健康及疫情防控的需要,需要提供48小时新冠核酸检测报告。外地学员入渝参加线下实操培训的请严格按照重庆市疫情防控工作要求执行。
(二)培训纪律要求
实行严格考勤制度,学员不得迟到、早退、无故缺席,按规定日期报到、撤离;
九、联系方式
联 系 人:王老师、蒲老师
联系电话:023-67288261;023-67765611。
| 手机扫描浏览 |
|
|

订阅号

服务号